各有关单位:
根据《人力资源社会保障部办公厅关于2025年度专业技术人员职业资格考试工作计划及有关事项的通知》(人社厅发〔2025〕1号)安排,结合本市实际,现将上海市2025年度全国注册计量师职业资格考试有关事宜通知如下:
一、考务工作安排


日常咨询服务及监督电话:021-12333转人事考试
报名系统具体操作和考试资格核查情况可联系报名核查服务点(以下简称报名点)咨询,报名点联系方式:
上海市计量协会培训部(徐汇区桂箐路69号27号楼6楼)
报名点代码:2916
服务电话:54042022 54045035
服务邮箱:shsjlxhpxb@163.com
报名点提供考试资格核查等报名服务(报名期间和核对确认期间每天9:30-11:30,13:30-16:00,不含资格抽查复核期间),非考试地点。
二、考试设置
(一)考试大纲
考试大纲以《一级注册计量师资格考试大纲(2009版)》《二级注册计量师资格考试大纲(2009版)》为准。
(二)考试科目时间安排
1.一级注册计量师

(三)考试成绩管理办法
参加一级计量师全部3个科目考试(级别为考全科)的人员须在连续3个考试年度内通过全部应试科目,参加2个科目考试(级别为免一科)的人员须在连续2个考试年度内通过应试科目,方可取得一级注册计量师职业资格证书。
参加二级注册计量师全部2个科目考试(级别为考全科)的人员须在连续2个考试年度内通过全部应试科目,参加1个科目考试(级别为免一科)的人员须在1个考试年度内通过应试科目,方可取得二级注册计量师职业资格证书。
三、报考要求
(一)报考对象
1.考试实行属地化管理,具有本市户籍、或持有上海市居住证(在有效期内)、或在本市相关单位工作且近两年内在本市累计缴纳社会保险满12个月(截至报名结束前一个月)、或报名时本市社会保险处于正常缴费状态,并符合报考条件的人员,可在本市报名参加考试。
2.根据国家规定,符合报名条件的港澳台人员可以在工作地或居住地就近报名参加注册计量师职业资格考试。
港澳台人员在报考时,应根据报名条件规定,提交本人身份证明(港澳台居民居住证或香港、澳门特区护照/身份证明、港澳居民来往内地通行证、台湾居民来往大陆通行证)、国务院教育行政部门认可的相应专业学历或学位证书(持香港、澳门、台湾地区或者国外高等学校学历或者学位证书的,学历、学位证书须经教育部留学服务中心认证),以及从事相关专业工作年限的证明。
(二)报名条件
凡遵守中华人民共和国宪法、法律、法规,恪守职业道德,诚实守信,从事计量技术工作,符合注册计量师职业资格考试报名条件的中华人民共和国公民,均可申请参加相应级别注册计量师的考试。
1.报考一级注册计量师职业资格考试的人员须具备下列条件之一:
(1)取得理学或工学门类专业大学专科学历,从事计量技术工作满4年。
(2)取得理学或工学门类专业大学本科学历,从事计量技术工作满3年。
(3)取得理学或工学门类专业双学士学位或研究生班毕业,从事计量技术工作满2年。
(4)取得理学或工学门类专业硕士及以上学位,从事计量技术工作满1年。
(5)取得其他学科门类专业相应学历、学位的人员,其从事计量技术工作的最低年限相应增加1年。
2.报考二级注册计量师职业资格考试的人员须取得中专及以上学历或学位,从事计量技术工作满1年。
(三)免试部分科目条件
1.已取得工程系列或自然科学研究系列高级职称的人员,参加一级注册计量师职业资格考试时,可免试《计量法律法规及综合知识》科目,只参加《测量数据处理与计量专业实务》《计量专业案例分析》科目考试。此类人员网上报名时必须选择报考级别为“免一科”。
2.取得原各级质量技术监督部门颁发的《计量检定员证》的人员,参加二级注册计量师职业资格考试时,可免试《计量专业实务与案例分析》科目,只参加《计量法律法规及综合知识》科目考试。此类人员网上报名时必须选择报考级别为“免一科”。
(四)补充说明
1.学历学位要求
报名条件中的学历或学位,是指国家承认的国民教育系列学历或学位,其中大专及以上的学历和学位包括参加普通高等教育、成人高等教育、电大开放教育、网络远程教育、高等教育自学考试所取得的学历、学位,报考人员应完成学业并获得相关学历、学位证书(只取得肄业证书、结业证书不能报考)。境内高等教育学历学位信息无法通过报名系统在线自动核验的,须登录中国高等教育学生信息网(学信网)完成验证/认证。持香港、澳门、台湾地区或者国外院校学历或学位证书的,学历、学位证书须经教育部留学服务中心认证。因按有关机构规定,学历学位认证需要一定办理时间,请有参考意向的相关人员提前合理安排好验证/认证事宜,以免影响报名。
2.工作年限计算
报名条件中的工作年限是指报考人员正式参加工作之日起累计从事相关工作年限的总和。工作年限计算截止日期为2025年12月31日。
四、报考事项
本次考试报名采用网上报名、在线资格核查的方式,报名网址为中国人事考试网(www.cpta.com.cn)“网上报名”栏目。
考试报名证明事项推行告知承诺制,有关专业技术人员资格考试报名证明事项告知承诺制详情可通过中国人事考试网(www.cpta.com.cn)“资格考试报名证明事项告知承诺制”专栏查询了解。报考人员报考时需认真阅读报考须知和中国人事考试网报考条件专栏中本考试报考条件。
(一)注册账号
考生须提前完成用户注册。注册时应确保姓名、证件类型、证件号码、手机号码输入准确,并牢记用户名和密码。
以往已在该报名系统注册的考生无需重新注册,报考前应提前登录报名系统,补充完善相关信息。
特别注意:考生注册时必须登记本人日常使用的手机号并保持手机畅通,随时关注主管部门或考试机构发送的短信通知(由于短信通知可能被手机系统拦截,请注意查看是否有被拦截的考试相关信息)、及时接听来电,当本人手机号码发生变更时应及时登录报名系统更新手机号码。如因手机号码错误、未及时关注短信或来电而影响报名和考试的,责任由考生本人承担。
(二)信息维护
考生注册后应尽快完成信息维护(上传照片、填写个人基本信息、学历/学位、工作经历、联系方式等),“账号信息完整度”为100%时才可进入考试报名。
考生应下载使用报名系统指定的“照片审核处理工具”,上传经该工具审核处理并保存后的本人近期彩色半身免冠正面证件电子照,照片底色背景为白色。报名照片将用于准考证、考场座次表、证书、证书查询验证系统,请考生上传照片时慎重选用,照片一经上传确认,不得更换。已在报名系统注册过的考生,仍使用原有照片。
网上报名系统将对考生身份信息、学历学位信息进行在线自动核查,考生可于信息提交24小时后登录报名系统查看核查结果,并在规定时限内进行考试报名(核查结果是否通过不影响考试报名)。建议考生预留充足时间,提前完成用户注册和信息提交,未注册或未完成核查的,无法进行考试报名。
(三)考试报名
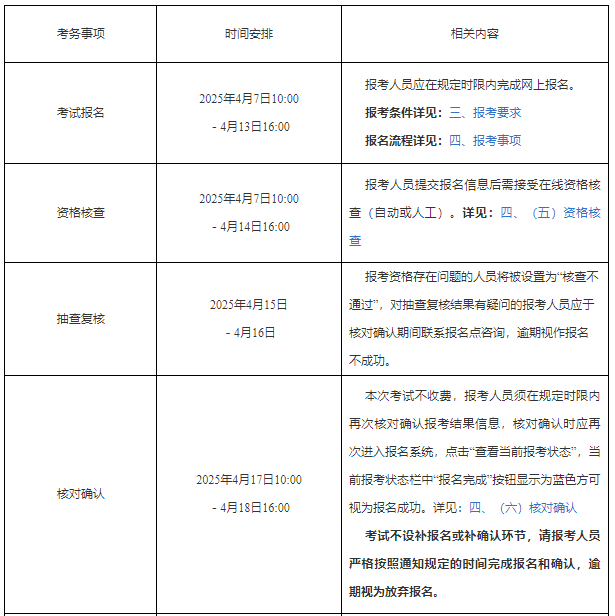
考试报名时间为2025年4月7日10:00-4月13日16:00,网址为中国人事考试网(www.cpta.com.cn)“网上报名”栏目。
完成账号注册、信息维护以及在线自动核验的考生可在规定时限内进行考试报名,完成报名信息填报的考生须及时点击“保存”,并自行选择是否采用告知承诺制方式办理报名。
选择办理方式后应按照系统提示上传相关资料并点击“报名确认”。身份信息、学历学位等无法在线核查或在线核查未通过的报考人员,须按要求上传身份证件、学历学位认证报告等材料,报考级别为“免一科”的报考人员须按照系统提示上传相应证书等材料。不适用告知承诺制、未选择告知承诺制方式办理报名、撤回承诺申请的报考人员除以上资料外还须上传工作经历证明。
为加强专业技术人员职业资格考试报名证明事项告知承诺制事中监管,报考人员提交的境内高等教育学历学位信息如果无法通过在线自动核验,须按要求上传相关验证/认证报告,接受人工核查。具体操作方式参见中国人事考试网考生问答栏目(www.cpta.com.cn/question.html)“学历学位信息无法通过自动核验怎么办”“如何申请学历学位在线验证/认证报告”等相关内容。
考生务必确认本人符合报考条件并正确选择报考级别和考试科目,因报考条件不符或错误选报造成无法取得合格证书、成绩无效等后果的,责任自负。
特别注意:提交报名信息后当前报考状态栏中的“信息确认”按钮应当显示为蓝色。
(四)告知承诺
选择采用告知承诺制方式办理报名的报考人员应承诺本人已知晓证明事项名称、设定依据、证明内容和材料、考试组织机构的核查权利与报考人员的配合义务、承诺方式及不实承诺可能承担的法律责任等告知事项,已符合报考条件,填报的信息真实、客观,愿意接受考试组织机构的核查,愿意承担不实承诺的法律责任并接收处理。报考人员采用电子方式签署告知承诺书(电子文本),一经提交即具有法律效力,不允许代为承诺。
对已作出承诺的报考人员,身份、学历学位、所学专业等信息已经通过在线方式自动完成核查,且在资格考试诚信档案库无记录的,原则上无需再提供相关证明材料进行人工核查。报考人员作出承诺后,可在未报名成功且报名截止前撤回承诺。报考人员撤回承诺的,本年度该考试不再适用告知承诺制。在资格考试报名中存在虚假承诺行为的人员,不适用告知承诺制。按照《专业技术人员资格考试违纪违规行为处理规定》(人社部令第31号),存在严重违纪违规行为或特别严重违纪违规行为,被记入资格考试诚信档案库且在记录期内的人员,不适用告知承诺制。
(五)资格核查(全部在线进行)
在提交报考信息后,网上报名系统将对学历学位、所学专业、工作年限及专业工作年限等内容进行条件判断和在线核查,并根据不同的情况提示考生进行相应的操作。系统自动核查通过的人员无需人工核查。
不适用告知承诺制的、未选择告知承诺制方式办理报名的、撤回承诺申请的、身份信息、学历学位等无法在线核查或在线核查未通过的、报考级别为“免一科”的报考人员须按规定时限和要求接受人工核查(在线上传资料,无需前往现场)。人工核查截止时间为2025年4月14日16:00。
考生可于完成“报名确认”24小时后,重新登录网上报名系统,在“当前报考状态”中查询核查结果。如超过48小时未完成或未通过核查,或报名过程中有疑问,请考生及时联系网上报名时选择的报名点。
考试机构将于2025年4月15日-4月16日进行报考资格抽查复核,并将抽查复核中发现问题的人员设置为“核查不通过”。所有完成报名确认的考生应于2025年4月17日10:00重新登录报名系统查询核查状态,对人工核查或抽查复核结果有疑问的人员应于核对确认截止前联系报名点咨询,逾期视作报名不成功。
(六)核对确认
本次考试不收取报名考试费,考生须于2025年4月17日10:00-4月18日16:00进行网上核对确认。核对确认时,应再次进入报名系统,点击“查看当前报考状态”,当前报考状态栏中“报名完成”按钮显示为蓝色方可视为报名成功,同时确认本人符合报考条件、报考信息无误(特别注意报考级别和科目务必准确),报名成功的考生应下载报名表备用。
五、其他注意事项
(一)参加考试注意事项
1.考生应仔细核对准考证个人信息并阅读应试须知。准考证下载遇有问题或准考证信息有误的,请及时与本人选择的报名点联系。
2.考试地点在全市范围内随机统筹安排,具体以准考证信息为准,请考生根据准考证上的考点安排提前规划赴考时间及路线。
3.考试用具等应试人员须知事项,以准考证载明为准。严禁将手机、智能手表(手环)、智能眼镜、蓝牙耳机等具有通信、记录、拍照、存储、传输功能的电子设备带至座位。
4.客观题科目在答题卡上作答,主观题科目在专用答题卡上作答。考生在答题前须仔细阅读试卷、答题卡上的注意事项和作答须知,答题时使用规定的作答工具,在答题卡指定的区域内规范作答。
(二)监督管理及违纪处理
1.考试组织机构将对考试过程实行日常监管并接受社会监督。报考人员应积极配合考试组织机构的核查,及时提交相关证明材料,报考人员不符合报考条件的,或逾期未按考试组织机构要求接受核查的,按考试报名无效或者放弃考试资格、考试成绩无效处理。
2.考生有提供虚假证明材料或者以其他不正当手段取得相应资格证书或者成绩证明等严重违纪违规行为的,按照《专业技术人员资格考试违纪违规行为处理规定》(人社部令第31号)第十条、第十二条处理。涉嫌犯罪的,移送司法机关处理。
3.根据中华人民共和国刑法,代替他人或者让他人代替自己参加考试;使用伪造、变造的或者盗用他人的身份证件;提供或使用无线电设备等作弊器材;提供或买卖试题、答案;组织或协助组织作弊等均属犯罪行为,处以拘役、管制、罚金、三年以下有期徒刑,情节严重的,处三年以上七年以下有期徒刑。
4.考生在考试过程中应妥善保管好自己的作答信息,防止他人抄袭。考试结束后将按工作要求采用技术手段甄别雷同答卷,被甄别为雷同答卷的,将给予成绩无效处理,涉及违纪作弊的按相关条款追加处理。
5.考试过程中的违纪违规行为,按照《专业技术人员资格考试违纪违规行为处理规定》(人社部令第31号)处理。涉嫌违法犯罪的,交公安机关依法处理。考试违纪违规人员信息和处理意见于考试结束10个工作日后在上海市职业能力考试院网站(rsj.sh.gov.cn/spta.shtml)“违纪处理”栏目公示。
(三)资格证书
根据《人力资源社会保障部办公厅关于推行专业技术人员职业资格电子证书的通知》(人社厅发〔2021〕97号)规定,2025年度全国注册计量师职业资格将使用“中华人民共和国人力资源和社会保障部专业技术人员职业资格证书专用章”电子印章制发电子证书。电子证书与纸质证书具有同等法律效力。推行电子证书后,纸质证书仍按原方式制发。已制发的纸质证书遗失、损毁,或者逾期不领取的,不再办理补发。
考生可通过中国人事考试网(www.cpta.com.cn)“职业资格证书”-“证书制发进度”栏目查看证书办理进度,并查看、加注下载已制发的电子证书。纸质证书领取时间一般为电子证书查询验证服务开通后1个月左右,具体安排请关注上海市职业能力考试院网站(rsj.sh.gov.cn/spta.shtml)领证通知。
附件:考务工作流程图
上海市职业能力考试院
2025年3月31日
附件


Copyright 2023 上海欣师教育科技有限公司