建筑工程>公用设备工程师 > 给水排水(专业案例)
给水排水(专业案例) - 相关题库
单选题
编号:3284967
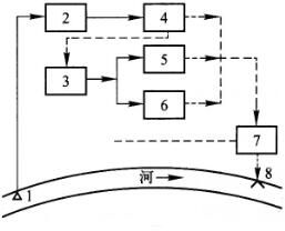
1.在下列城市污水再生利用系统图示中,哪一项是错误的?并说明其理由。图中:1-取水口,2-自来水厂,3-再生水厂,4-生活饮用水,5-杂用水,6-工业用水,7-污水处理厂,8-出水口。()
A.
B.
C.
D.
登录后查看答案及解析
选择购买的题库
2025年公用设备工程师《给水排水(专业案例)》考试题库
试题数量:872
价格:60.00/年